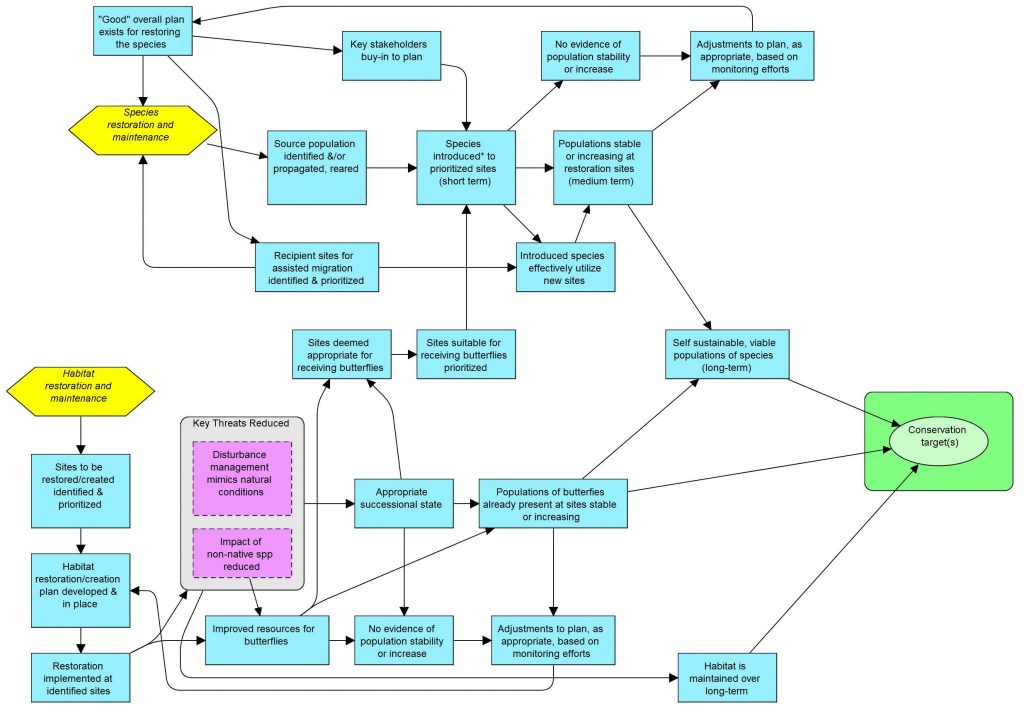
Conservation and recovery planning

The Daniels Lab is actively involved in the recovery planning of several at-risk butterfly species. We use adaptive management through the Open Standards for the Practice of Conservation, which helps us be systematic about planning, implementing, and monitoring for projects involving target butterfly species and their habitats. With support from the Disney Conservation Fund, we aim to develop strategies and address threats for multiple butterfly taxa in Florida and California. Learn more about the Reverse the Decline initiative here.

Best management practices

As part of the Cooperative Recovery Initiative, we are working with US Fish and Wildlife to develop best management practices for conserving the Miami blue butterfly. This includes captive rearing of Miami blues, organism releases, and expanding the number and geographic coverage of Miami blue metapopulations to prevent extinction. This project may also serve to inform recovery efforts for other at-risk and endangered butterflies on Refuge lands throughout the Florida Keys.

Species highlights